Exploring Inoculation in the Spiral of Silence When Studying Public Opinion
Darwin (1873) wrote that there are two sides to human nature: one that is oriented outward and the other, inward. Those who orient themselves outward conform to social nature, whereas those who do the opposite conform to their personal nature.
In previous decades, studies on both sides of human nature have made some intriguing discoveries. Regarding personal nature, inoculation theory examines people’s ability to internally resist attitude change. As a prevention strategy, inoculation is a process to strengthen existing personal attitudes, thereby rendering people less susceptible to external influences (Pfau, 1997). This internal cognitive process of inoculation has primarily been considered in relation to post-inoculation talk (PIT) with others (Compton, 2013). The findings of PIT could constitute one of the conceptual weavings between the personal and social natures of humans.
People’s social nature is an important field of study that has utilized the spiral of silence theory. The threat of isolation is one of the core concepts of this theory. Society threatens deviants with isolation, which eventually leads to them constantly assessing the public opinion climate, resulting in a change in their public behavior (Noelle-Neumann, 1993). Hence, the spiral of silence largely relies on people’s social nature.
The present study examines the influence of social dynamics on people’s perception of public opinion. It views inoculation as an avenue to explore people’s self-assessment on a controversial issue. By contrast, the spiral of silence is an optimal model for understanding self-other relations among people, and how it affects their reaction to public issues.
Highlighting Research Values: Employing Inoculation in the Spiral of Silence to Enhance Deliberation in a Democracy
Integrating theories of inoculation and spiral of silence can contribute to academic literature and democratic political practice. The spiral of silence is one of the most widely accepted public opinion theories. However, it posits that people might become pessimistic toward a democratic system due to the dominance of the majority opinion (or the winning-side), as pointed out by Noelle-Neumann (1993). The democratic ideal of a well-informed, responsible citizen is limited in scope.
As an effective prevention strategy (Pfau, 1997), inoculation could induce citizens’ resistance to attitude change forced upon them, in the process of the spiral of silence, by the majority opinion. The development of deliberative democracy could benefit from more substantial public discussions about controversial issues.
If citizens perceive themselves to be on the side of the minority in the spiral of silence and undertake an inoculation strategy, the following may happen. First, people who receive inoculation would have more confidence in their position on a specific issue than those who do not. Second, the effects of the fear of isolation would be reduced via inoculation messages, through enhanced attitudinal confidence, more ammunition for people’s counterarguments, and inoculated media content that may have a main-streaming effect. Third, following the first two conditions, they may be more willing to speak out, which would result in greater chances of engaging in debates with others. Through the practice of debating, additional refutational preemption may be developed, in addition to the ability to generate counterarguments to oppose prevailing opinions. Accordingly, the receivers’ resistance to attitude change can be enhanced. Finally, inoculated citizens, by exhibiting more resistance to attitude change and a greater willingness to speak out, raise the chance of political deliberations on a public issue and diminish the chance of public opinion being overwhelmingly dominated by the majority, as can be observed in the current issue of Taiwan-PRC relations. In this sense, the spiral of the silence process would be “altered” by inoculation strategies, thus enhancing deliberation in a democracy.
Testing the Weaving Variables of the Spiral of Silence and Inoculation When Analyzing the Issue of Taiwan-PRC Relations
From the perspective of human information processing, it is plausible to synthesize the inoculation and spiral of silence constructs as a more elaborate approach to explain cognitive processing, especially regarding a controversial public issue. A person’s perception of a controversial public issue usually involves various considerations, including personal experience, surrounding reference groups, and prevailing public opinion. Public opinion is viewed by many theorists as a combination of social forces and majority rule (Huang, 1997; Noelle-Neumann, 1993).
Studies examining the interrelationships between inoculation and the spiral of silence have explored and developed a general conceptual function comprising the essential weaving variables of the two theories, including attitudinal confidence, willingness to speak out, overt resistance, and perception of majority or minority (Lin & Pfau, 2007). Such research, however, leaves open the possibility of other variables that support the theoretical construct weaving the two theories. Among these variables, fear of isolation and issue involvement may be key factors. Fear of isolation is negatively correlated with the probability of one’s willingness to speak out, in contrast to issue-involvement, which is not only a basic variable in inoculation theory but also an important concept to measure the hard core in the spiral of silence theory. This study aims to assess the greater implications of the two theories and enhance the use of inoculation strategies in the spiral of silence on a controversial issue. Further discussion of these key variables is provided later, in the hypotheses section. The issue considered by this study, Taiwan’s political future, has received considerable attention in the country for decades and is highly controversial for most Taiwanese people. As controversial issues are required to initiate the process of spiral of silence (Noelle-Neumann, 1974), it provides an adequate context to gain insight into the interactions between the inoculation and spiral of silence.
The relationship between Taiwan and China (PRC, People’s Republic of China) has been receiving increasing attention from the world. Taiwan has been governed independently of China since 1949. However, the PRC views Taiwan as a renegade province and vows to unify the island. In the past, the Taiwanese ruling party Democratic Progressive Party (DPP) maintained its opposition against the efforts of unification by the PRC. The PRC has since ramped up military, political, and economic pressure on Taiwan. With increasing conflicts in Asia and the Pacific, Australia, the United Kingdom, and the United States formed the trilateral security pact, AUKUS, in 2021. Security in this region has been receiving increasing attention worldwide. Conflict over Taiwan has the potential to be one of the flashpoints in this region and the world (Taylor, 2018). In particular, with the outbreak of the Ukraine-Russia war in 2022, comparisons between Ukraine-Russia relations and Taiwan-PRC relations have emerged.
Most inoculation studies have focused on issues occurring in America; there is a lack of research in the international context. The present study is novel, in that it expands the research boundaries beyond the United States and considers an emerging democracy, which may contribute to related research.
Studies (Lin & Pfau, 2007) have shown some interaction effects of inoculation and the spiral of silence, which is valuable for generalizability in research. Following the approach of weaving inoculation and the spiral of silence, related studies have indicated that these results could be generalized and applied to many fields, such as political campaigning, policymaking, and public relations. Similarly, the present study employed a random sample, recruited through a computer-assisted telephone interviewing technique; thus, the generalizability and external validity would be better achieved.
In addition to the above research aim, this study also intended to analyze Taiwanese citizens’ attitudes toward this important issue, particularly through the intriguing research approach of weaving inoculation and the spiral of silence.
Literature and Research Hypotheses
Related Literature and Review of the Spiral of Silence and Inoculation
Due to limitations of space, this study will primarily utilize literature review to form hypotheses. The literature review for individual theories will be treated in this section, and further discussion will be provided later.
Regarding the spiral of silence, studies have increasingly focused on online and offline political discussions and participation, for instance, the theories of motivated reasoning and information avoidance in political communication and psychology research. Strickland et al. (2011) state that in the face of contradictory information, citizens, especially those with the most knowledge and interest in politics, are motivated to defend their beliefs and attitudes. Motivated bias strongly affects how people think and act about, for instance, healthcare policies, and how politicians and political parties propose or attack these controversial policies. A prior belief effect, confirmation bias, and disconfirmation bias have been identified as cognitive mechanisms of motivated reasoning. The combination of these three information processes contributes to public opinion persistence and polarization.
Druckman and McGrath (2019) posit that people engage in “directional motivated reasoning,” which leads to the public divide in beliefs about climate change. People are skeptical about the phenomenon and ostensibly reject credible scientific information, because it counters their standing or political beliefs. However, their review article shows that the empirical evidence of motivated reasoning remains unclear, and it is equally consistent with a theory in which citizens strive to form accurate beliefs but vary in what they consider credible evidence.
Regarding information avoidance, Soroya et al. (2021) point out that people seek information to make informed decisions and consult a variety of sources. However, this could lead to information overload, which can result from multiple sources of information, creating negative psychological and behavioral effects. Their study proposes a model based on the Stimulus-Organism-Response (SOR) framework to analyze the effects of information seeking, information sources, and information overload on information anxiety and information avoidance during the global health crisis (COVID-19). Finnish people in their study generally tend to seek information from traditional sources, such as mass media, print media, as well as online sources, such as official governmental websites, websites of newspapers, and online forums. Personal networks and social media were not the preferred sources of information. However, social media exposure does have a significant relationship with information overload and information anxiety. Moreover, information overload also predicts information anxiety, which led to information avoidance.
By contrast, Garrett et al. (2013) reviewed the scholarly debate on whether citizens’ beliefs are becoming increasingly polarized. People are increasingly avoiding attitude-discrepant political information due to an algorithm-driven, ideologically fragmented online news environment that allows them to systematically avoid interacting with opposing ideas. However, their study challenges this assumption. Results of national Random Digit Dialing (RDD) surveys conducted between 2004 and 2008 showed that Americans’ use of attitude-consistent sources is positively correlated with their use of attitudinally challenging sources. The same pattern holds over time and across different types of online outlets and applies even to those most committed to their ideological beliefs, although the association is weaker for this group.
Accordingly, there seems to be inconsistent evidence of theories of motivated reasoning and information avoidance in the analysis of public opinion. The issue of Taiwan-PRC relations has been highly controversial in Taiwan for decades, and there are evident majority and minority opinions on this issue, as predicted by the spiral of silence. It is considered that the analytic approach of the spiral of silence and the prevention strategy of inoculation can help mitigate the process of the spiral of silence to better fit the context of the basic issue of the present study.
The spiral of silence theory outlines how people’s opinions are formed through their mass media-influenced perceptions. In the “static form,” individuals are motivated to avoid social sanction and employ a “quasi-statistical sense,” a phrase used by Noelle-Neumann (1974) to explain individuals’ capability to examine others’ opinions toward a public issue, allowing individuals to remain silent about their own views when they feel that a present or future majority opinion will oppose their position on a particular issue. The mass media play an important role in this process. When people perceive the media’s position as consistent with theirs, they “confirm” their opinion to be in the majority; by contrast, if the media’s position is against theirs, people tend to perceive their opinions to be in the minority. Additionally, individuals anticipating a present or future trend in their favor are more inclined to voice their opinions in public (Noelle-Neumann, 1974, 1984).
In the “dynamic form” of the spiral of silence, the likelihood of people voicing their opinions in a manner consistent with their perceptions of the majority opinion changes over time. Diminution of expressing opinion occurs when individuals perceive their opinions to be in the minority, although it is possible that some people in the “actual” majority form an outside observer’s viewpoint. Those people who perceive themselves as continuing to be in the minority will, after a certain period, act out of fear of social isolation, and remain silent on an issue rather than risk social sanctions (Neuwirth, 1995).
The spiral of silence has been applied in the context of social media and the Internet in recent years. For instance, McDevitt et al. (2003) tested the spiral of silence theory in a computer-mediated environment, such as online forums. Their findings revealed that the unique characteristics of the Internet, such as lack of social context cues and low levels of social presence, make it an encouraging venue for members holding a minority opinion or from a minority group to speak up. Those people expressed themselves via computer-mediated communication more than in face-to-face situations. However, Mitchelstein (2015) indicated that higher levels of political information on the Internet did not necessarily correlate with higher engagement. This is because of the belief that personal or collective actions are ineffective in changing the course of a campaign or an overall political system, thus resulting in an actual and figurative spiral of silence. Thus, not only political talk, but also actual participation, reduced.
Regarding inoculation, McGuire (1964) developed a classic inoculation model during the post-Korean War era. During the 1980s and 1990s, inoculation research prominently re-emerged and was developed by scholars in various studies (Burgoon et al., 1978; Miller & Burgoon, 1973; Pfau, 1997; Pfau et al., 1992; Pfau, Tusing, Koerner, et al., 1997; Pfau, Tusing, Lee, et al., 1997; Pfau & Burgoon, 1988).
Inoculation theory, in essence, involves threatening people by introducing an opinion contrary to a person’s attitudes toward a certain issue. It simultaneously offers a refutation of the challenges induced by the threat in a supporting environment. This process bolsters people’s attitudes and generates resistance to tackle attacks (Papageorgis & McGuire, 1961). The inoculation treatment, thus, contains two essential concepts: threat and refutational preemption.
The threat component is the central feature of inoculation theory (Pfau, 1997). It serves as a “motivational trigger” in the inoculation process, and “…motivates the receiver to bolster attitudes, unleashing an internal process” (Pfau, 1997, p. 137). As Compton (2013) states, threat in the inoculation process is not a message property, but rather a response to a specific message. Threats allow people to realize their vulnerability, a perception that their existing attitudes might be at risk, thus forcing them to guard against the threat and reinforce their attitude (Compton, 2013).
The refutational preemption of specific counterarguments is necessary for inoculation: “refutational preemption involves the process of initially raising, and then answering, one or more specific challenges to existing attitudes” and that “the two components, threat and refutational preemption, work in tandem: first threat and then refutational preemption” (Pfau, 1997, p. 137).
Involvement is another prominent concept in inoculation studies. Pfau, Tusing, Koerner et al. (1997) state that “involvement holds the key to inoculation’s terrain” (p. 210) and directly leads to counterarguments. Banas and Rains (2010) conducted a meta-analysis of 54 inoculation studies that did not find significant support for involvement levels enhancing resistance, as most inoculation research had posited. By contrast, many studies find evidence of the impact of involvement in inoculation, confirming its important role in exerting resistance to attack. For instance, Pfau, Park, et al. (2001) discovered that pre-inoculation involvement leads to resistance by working through anger and non-traditional mechanisms of threat or counterarguing. In addition, Pfau, Banas, Semmler, et al. (2010) revealed that most involvement types bypassed the mechanisms of threat and counterarguing, instead exerting a direct impact on elicited anger, attitude strength, and resistance to persuasive attacks (Pfau et al., 2010, p. 12).
Explicating Key Concepts in the Weaving Approach: Fear of Isolation, Issue-Involvement, and Resistance
Informed by the spiral of silence, fear of isolation is a key factor impacting people’s willingness to speak out in public. Issue involvement, by contrast, is among the most crucial variables in inoculation. This study views these two variables as conceptual bridges between the inoculation and spiral of silence, especially regarding their impact on people’s resistance to influence.
Robust findings have shown that inoculation induces resistance to challenges to attitudes and behaviors, minimizing the chance of the attacks influencing people in political contexts (Compton, 2013; Miller & Burgoon, 1973). Compton (2013) further states that scholars usually assume that counterarguing in inoculation is “an internal process” (Pfau et al., 2006, p. 144); however, evidence suggests that inoculation also triggers external dialogue (Compton & Pfau, 2004; Ivanov et al., 2012). Talking about an issue with others seems to strengthen people’s prevailing attitudes about the issue (Compton & Pfau, 2009), thereby inducing greater resistance to attitude change following an attack.
As discussed earlier, this study views inoculation as enhancing people’s attitudinal resistance to attack messages on the controversial issue of Taiwan’s independence or unification with the PRC. Accordingly, we posit the first hypothesis:
H1: Receiving inoculation pretreatments induces greater resistance to attitude change to influence.
Fear of isolation and attitudinal confidence are crucial links between inoculation and the spiral of silence theories. Postulated by the spiral of silence model, the opinions on a controversial issue are expected to be dichotomized over time, with one side receiving constant support (the majority side) and the other side losing ground (the minority side). According to assumptions about selective exposure (McGuire, 1964), people on both the majority and minority sides tend to process incoming information according to their own perspectives and, simultaneously, avoid information contrary to their existing attitudes. Thus, people on both sides may enhance their confidence in their own issue positions due to the “biased elaboration” of the inoculation messages (Petty & Cacioppo, 1986). In other words, people who receive inoculation are expected to have more confidence in their positions on an issue, whether majority or minority, than those who receive none. The effect of attitudinal confidence has been supported by previous studies (Lin & Pfau, 2007).
Apart from the confirmed attitudinal confidence, the present study intends to explore the influence of “fear of isolation” in the process of inoculation effects on the spiral of silence. This has not been sufficiently examined by previous studies. Fear of isolation is negatively correlated, and confidence in attitudes is positively correlated, with people’s willingness to speak out (Noelle-Neumann, 1993). It triggers the spiral of silence process. The spiral of silence theory is based on the assumption that society—and not just groups in which the members are known to each other—threatens individuals who deviate from the consensus with isolation and exclusion. Individuals, in turn, have a largely subconscious “fear of isolation,” which causes them to constantly check which opinions and modes of behavior are acceptable or unacceptable in their environment, and which are gaining or losing strength (Huang, 1997; Neuwirth, 1995; Noelle-Neumann, 1984, 1993; Sun, 1991). Thus, it is evident that fear of isolation is the motivational trigger for the spiral of the silence.
It is posited that by employing inoculation treatments, the receivers’ fear of isolation may be decreased by their strengthened attitudinal confidence. Additionally, the fear of isolation may decrease due to inoculation treatments containing supportive media content, which is included in the design of the present study. Such inoculation messages may provide receivers more ammunition in the form of counterarguments against opposition opinions. This is consistent with Noelle-Neumann’s (1993) concept of the “articulation function of media.” According to this concept, there are two ways receivers can be influenced by media content that supports their positions: (1) Receivers in the minority position have the knowledge that they are supported by the media and, consequently, their fear of isolation is lessened; and (2) the media content makes available readymade arguments useful in discussions with others (Neuwirth, 1995; Noelle-Neumann, 1993).
Therefore, it is plausible to posit that inoculation treatments enhance the probability of people’s willingness to speak out by strengthening their confidence and, concurrently, decreasing their fear of isolation. This outcome, in conjunction with a higher willingness to speak out, could result in an increased likelihood of resistance to counter-persuasion. The above process increases the probability of initially raising and then answering one or more specific challenges to their existing attitudes, which enhances their resistance to attacks (Compton & Pfau, 2009; Ivanov et al., 2012; Pfau, 1997). Therefore, the present study proposes:
H2: Fear of isolation decreases among those who receive inoculation pretreatments.
Eagly and Chaiken (1993) state that involvement is a central index constituting the strength of attitudes. There are three kinds of involvement on attitudes, depending on the message recipients’ self-concept: (1) value-relevant involvement, as seen in the concept of ego-involvement by Sherif et al. (1965); (2) outcome-relevant involvement, such as issue-involvement in the Elaboration Likelihood Model (Petty & Cacioppo, 1986); and (3) impression-relevant involvement, as exemplified by Zimbardo’s (1960) response involvement. This study seeks to evaluate how people form their opinions and attitudes on the issue of Taiwan’s future with the PRC. Thus, issue involvement is considered the focus of the present study.
Issue-involvement is a crucial concept in both the spiral of silence and inoculation theories. For the spiral of silence theory, issue involvement relates to the notion of hard-core group members, who are usually considered to be highly involved with an issue (Noelle-Neumann, 1993). Inoculation studies posit that more issue involvement leads to greater resistance to a particular issue (Pfau et al., 2001, 2010; Pfau, Tusing, Koerner, et al., 1997; Pfau, Tusing, Lee, et al., 1997; Pfau & Burgoon, 1988).
As described before, a meta-analysis by Banas and Rains (2010) showed that most results support conventional inoculation literature, whereas some are inconsistent with predictions in narrative reviews of inoculation, including threat and involvement, although the power level in their meta-analysis is low for involvement. Nevertheless, various inoculation studies have found evidence of the impact of involvement in inoculation and confirm its important role in resistance to attack (Compton, 2013; Compton & Pfau, 2004; Pfau et al., 2001, 2010).
In research applying both theories, some evidence of the impact of involvement on attitude change has emerged: stronger party identification induces greater resistance to political issues (Pfau & Burgoon, 1988); higher involvement increases the likelihood that one will acknowledge the vulnerability of one’s attitudes toward an issue and act to bolster them (Compton, 2013; Petty & Cacioppo, 1986); the more involved an attitude a person has, the more likely they are to expend the cognitive energy required to bolster it (Pfau, Tusing, Lee, et al., 1997); and more involved people are likely to talk about particular issues after inoculation (Compton & Pfau, 2004; Ivanov et al., 2012) and to speak out in public (Salmon & Neuwirth, 1990). Thus, the present study proposes the following hypothesis:
H3: Resistance to attitude change increases among higher issue-involved inoculated participants.
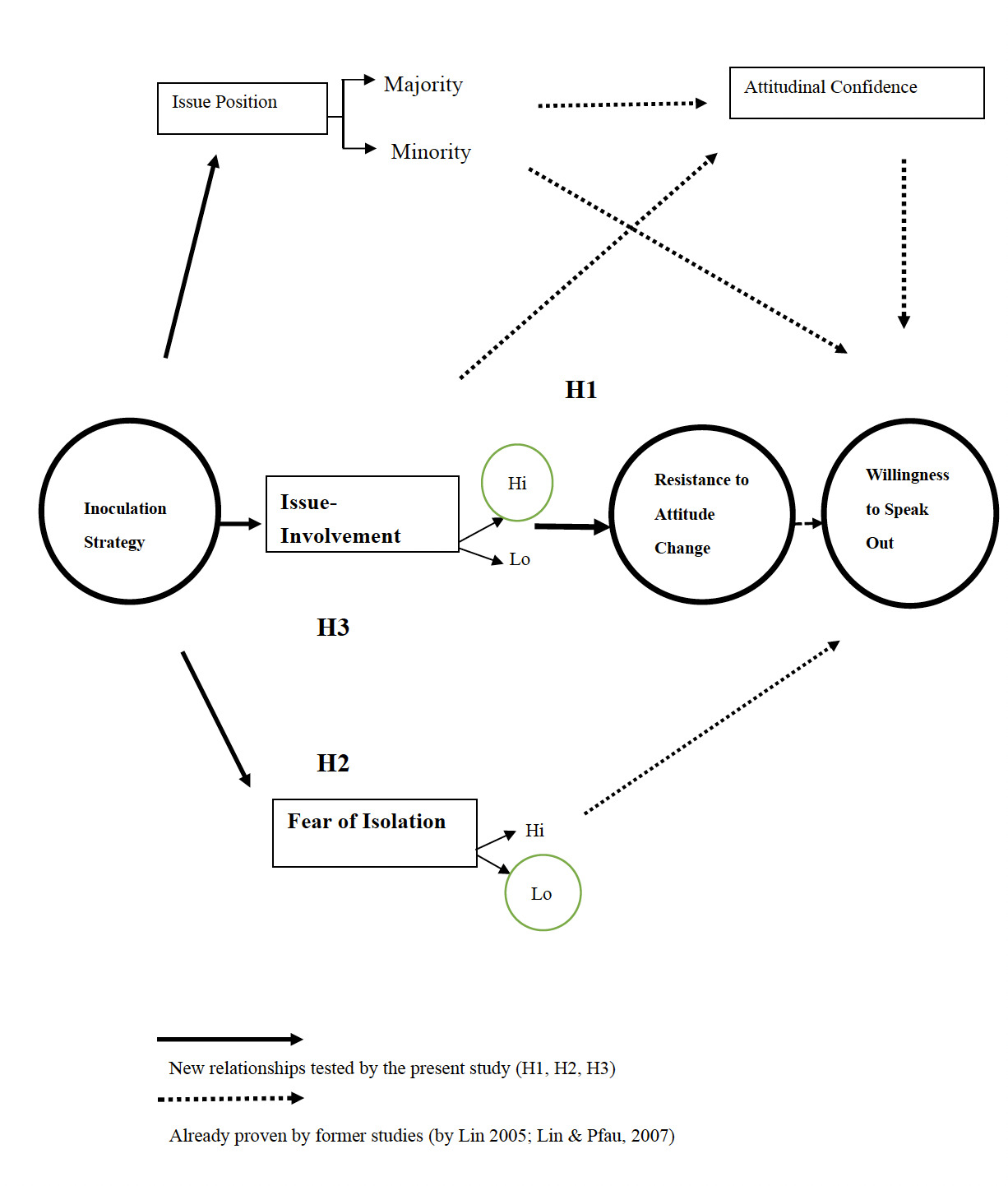
The conceptual framework of the weaving approach of inoculation and the spiral of silence is presented in Figure 1. As described earlier, previous studies testing the interrelationships between inoculation and the spiral of silence have explored a theoretical function comprising the essential weaving variables of the two theories, including attitudinal confidence, willingness to speak out, overt resistance, and perception of majority or minority side (Lin, 2005; Lin & Pfau, 2007).
Research has left room open for other variables supporting the theoretical function of weaving the two theories, such as fear of isolation and issue involvement. These issues have been examined by the present study. Fear of isolation is negatively correlated with people’s willingness to speak out in public, whereas issue-involvement is not only an essential variable in inoculation but also an important concept to measure the hard core in the spiral of silence. The newly examined variables and relationships in the present study and those shown in previous studies are presented in Figure 1 using different types of arrows to represent their conceptual relationships.
Methodology
The present study applied a field experiment method and a full-crossed 2 × 3 factorial analysis of covariance design. Two independent variables—inoculation treatment (experiment and control) and involvement level (low, medium, and high) —were examined.
The present study employed the method of field experiment, conducting telephone interviews in the fields of respondents’ homes and delivering the experimental treatments through this channel. The generalizability and external validity of the study were improved by using a sample that was randomly selected by RDD utilizing computer-assisted telephone interviewing (CATI) system.
Research Context
The hypotheses were tested in the context of the perceptions and attitudes of Taiwanese citizens toward the issue of Taiwan’s political future with the PRC. Regarding this issue, there are three positions: independence, unification with the PRC, or maintaining the status quo. The issue of Taiwan’s political future has been debated for decades by various political and civic organizations in the country. Since this issue is highly controversial for most Taiwanese people, it is a good example to examine the interaction effects of the inoculation and spiral of silence, as controversial issues are required to initiate the process of spiral of silence (Noelle-Neumann, 1974). According to recent polls in Taiwan, the majority supports the status quo (55.7%), while the minority is either pro-independence (31.5%) or pro-unification (7.4%) (Election Study Center, 2021).
Participants and Implementation
The participants were randomly selected through the CATI system in Taipei, Taiwan. The use of this system to obtain a random sample elevates the external validity and the robustness of the results by statistical analysis. A total of 245 adults in Taipei were interviewed. This was a two-wave interview, whereby 130 and 115 adults served as participants in the experimental and control groups, respectively, in Wave 1. In Wave 2, there were 117 and 89 participants in the experimental and control groups, respectively. Thus, the sample size in this study was 117 for the experimental group and 89 for the control group, with a total of 206 participants. The panel’s response rate in Wave 2 was 84.08%.
Most inoculation studies obtained sample sizes ranging from 100 to 300 (Banas & Rains, 2010). The sample size of the present study was 206, which falls into the usual range in related literature. All data collected from the sample were tested for statistical significance.
The data collection was implemented by a two-wave survey. Wave one was an initial survey of respondents’ existing attitudes and delivered inoculation treatments, both refutational-same and refutational-different messages for the experimental group, whereas the control group was surveyed about their existing attitudes and received no inoculation treatments. Wave two measured respondents’ post-attitudes after two weeks of time lag from wave one, as guided by the inoculation literature, after receiving attack messages.
Message Construction
Because there were three different positions on the issue, two kinds of inoculation messages were conducted for each issue position. Refutational-same messages comprised arguments specifically matching the topics of following attacks, whereas refutational-different messages provided topics of arguments differing from attacks. Therefore, the total number of inoculation messages was six. Additionally, three attack messages corresponding to the three different issue positions were developed.
All inoculation and attack messages followed Becker et al.'s (1961) Index of Contingency for Evaluation of Readability of Sentences to access message equivalency. Because the index of contingency used English sentences, the messages were carefully translated into Chinese using the formulas indicated therein.
Instruments
Independent Variables
The two independent variables were inoculation condition (experiment and control) and issue involvement. Inoculation allowed comparisons between the treatment and control groups. The participants in the control group did not receive any inoculation. The conceptual definition of “issue-involvement” was “the respondents’ strength of involvement on the issue of Taiwan’s future with the PRC” (Pfau, Tusing, Koerner, et al., 1997).
Covariates
In addition, three covariates were measured: pre-attitude, perceived strength of hard-core characteristics, and perception of holding a majority or minority opinion. The conceptual definition of pre-attitude was “respondents’ attitudes toward the issue before the implementation of instruments” (Pfau et al., 2001); perceived strength of hard-core characteristics represented “respondents’ level of strength of their hard-core characteristics.” Perception of holding a majority or minority opinion represented “respondents’ perception of their issue position belonging to either the majority or minority side in the climate of opinion” (Noelle-Neumann, 1993).
Dependent Measures
The dependent variables in the study were perceived threat, post-attitude, overt resistance to counter-attitudinal attack, fear of isolation, and willingness to express one’s opinions in public. These were considered key variables in the inoculation and spiral of silence theories.
The conceptual definition of perceived threat was “respondents’ perception of attitudinal threat generated by inoculation messages” and was measured using five bipolar adjective pairs previously employed by Pfau and Burgoon (1988) and Pfau, Kenski, et al. (1990). Post-attitude included “respondents’ attitudes toward the issue after the implementation of instruments,” and was measured in the wave 2 interview using the same instrument used for pre-attitude in wave 1. Overt resistance to counter-attitudinal attack included “respondents’ attitudinal resistance to counter-attitudinal influence” and was measured by three items scored on 0–100 probability scales, patterned after scales, previously used by Pfau, Van Bockern, and Kang (1992) and Pfau and Van Bockern (1994).
The key trigger in the spiral of silence process, fear of isolation, referred to “respondents’ perception of fear of being isolated by their social groups,” measured by applying a set of statements already analyzed by factor analysis in Neuwirth’s study (1995). Willingness to speak out referred to “respondents’ level of willingness to speak out in public” and employed the operationalization of speaking out in public about the issue of Taiwan’s political future, previously used by Sun (1991).
Manipulation Check
For the efficacy of inoculation, a manipulation check is essential. Two methodological issues needed to be assessed. First, it was necessary to show that inoculation pretreatments triggered a threat to attitudes, which was then measured using questions employed previously by Pfau and Burgoon (1988) and Lee (1997). Second, the majority/minority side in the climate of public opinion on the issue of Taiwan’s future would be doubly confirmed by asking respondents which issue position they considered to be mainstream in the real-world mass media.
Results and Data Analysis
The study employed multivariate analysis of covariance (MANCOVA) for the main statistical analysis. Significant omnibus tests were followed by univariate tests and then by Dunn–Bonferroni’s planned comparison for predicted effects. Significant omnibus results were followed by tests of simple effects and then by Scheffé post-hoc tests for unpredicted effects.
Results of the Manipulation Check
Threat
A planned comparison was performed for a manipulation check on the threat. The results revealed significantly greater threat levels among inoculated subjects than those in the control group, F (1, 188) = 17.94, p < .01, η2 = 0.10. Therefore, threat manipulation by inoculation was successful.
Perceived Majority/Minority Opinion
The results indicated that people’s perceptions of the majority versus the minority side in public opinion and in the mass media followed a consistent pattern. The majority was for the maintenance of the status quo, while both pro-unification and pro-independence were minority positions. In public opinion, 64.1% of respondents perceived maintaining the status quo to be the majority position among the public, whereas only 20.9% and 12.6% chose pro-independence and pro-unification, respectively. When asked to report the mass media’s position, 49.3% of respondents believed maintaining the status quo was the mainstream position, whereas 24.4% and 18% chose pro-independence and pro-unification, respectively. Consistent with both public opinion and the mass media positions, the majority position perceived by respondents was maintaining the status quo.
Finally, post-hoc tests were conducted to examine threat, resistance, and fear of isolation by comparing the majority- and minority-side participants. In general, people who perceived themselves to be on the minority side in the climate of opinion felt more threatened by inoculation pretreatments, t(1, 206) = 2.50, p < .05. Additionally, those on the majority side were more resistant to attitude change than those on the minority side, t(1, 205) = 4.20, p < .05. Furthermore, the minority-side subjects were more fearful of being isolated than the majority side, t(1, 205) = 2.04, p < .05.
Testing the Hypotheses
Hypothesis 1 predicted that inoculated people would be more resistant to the attack messages. The results of univariate tests showed that the inoculation induced greater resistance to change in preserved attitudes, F(1, 183) = 12.33, p < .001, η2 = 0.06. Moreover, as Table 1 indicates, the pattern of means for the inoculation and control groups was consistent with the study’s hypothesis. The mean of attitudinal resistance of inoculated people was 2.14 (SD = 1.13) whereas the mean of controlled people was 2.56 (SD = 1.19). Thus, Hypothesis 1 was validated.
Hypothesis 2 predicted that fear of isolation would decrease among those who receive inoculation pretreatments, compared to those who do not. Dunn-Bonferroni planned contrast revealed significant effects of inoculation treatments on fear of isolation, F(1, 188) = 3.17, p < .01, η2 = 0.02. Thus, Hypothesis 2 was supported.
Hypothesis 3 posited that inoculation would induce greater resistance to attitude change among the higher-involved receivers in the inoculation group. The inoculated participants’ issue-involvement scores were categorized into three levels: involvement-high, -medium, and -low. Three planned comparison tests were performed to compare involvement-high versus involvement-low, involvement-high versus involvement-medium, and involvement-medium versus involvement-low for inoculated subjects. Results showed that highly involved inoculation-pretreatment subjects were significantly more resistant to attitude change than those with medium or low issue involvement.
The analysis was significant for involvement-high versus involvement-low, F(1, 112) = 3.30, p < .01, η2 = 0.02. The contrast test for involvement-high versus involvement-medium also showed a significant result, F(1, 112) = 11.69, p < .01, η2 = 0.06. The results of the planned comparison for involvement-medium versus involvement-low, however, were not statistically significant, F(1, 112) = 1.80, η2 = 0.009. The means of issue involvement across the three groups are in Table 2. The results indicated a pattern of greater attitudinal resistance for high-involvement participants than for medium- or low-involvement ones. However, as participants’ involvement levels fell between medium and low, the results did not show statistical significance in the mean difference between the two sub-sets. Thus, Hypothesis 3 was partially supported.
Discussion and Summary
General Efficacy of Inoculation in the Spiral of Silence
Perceived threat is the motivational trigger of the inoculation process Pfau, 1992, 1997; Pfau, Tusing, Koerner, et al., 1997; Pfau, Tusing, Lee, et al., 1997; Pfau & Burgoon, 1988; Pfau & Van Bockern, 1994. The results of the present study revealed that participants in the inoculation condition perceived more threat than those in the control group who received no inoculation pretreatment. More importantly, as previously mentioned, the inoculation strategy has been shown to promote resistance to changes in attitudes and behaviors, thus minimizing the chances of attacks influencing receivers (Compton, 2013; Miller & Burgoon, 1973; Pfau & Burgoon, 1988). The attacks aiming to influence the existing attitudes of the Taiwanese people toward Taiwan’s future with the PRC may come from the PRC, different political parties, or other political organizations.
Consistent with previous studies, the results for Hypothesis 1 of this study indicated that inoculation increased resistance in attitudes. The use of both refutational-same and -different inoculation treatments reduced the persuasiveness of following attacks. In addition, inoculation worked across the three different positions on Taiwan’s future with the PRC: maintaining the status quo, pro-unification, and pro-independence. Inoculation elevated the degree of resistance of the participants for each position.
According to the spiral of silence, how issues are framed in mass media is a crucial cue for people to form perceptions of the majority and the minority sides on a controversial issue. The results of the manipulation check revealed that media opinions and issue positions affected the receivers’ perceptions, as predicted. Another manipulation check assessed whether the participants’ perceptions of the majority and minority sides in the mass media and in public opinion were consistent with each other. The results indicated a consistent pattern for the two perceptions.
Furthermore, through the enhanced resistance to attitude change, inoculated citizens are expected to exhibit more willingness to speak out, which raises the chance that there will be political deliberations on a public issue and diminishes the chance that public opinion will be overwhelmingly dominated by the majority, as in the current issue of Taiwan-PRC relations.
The Effect of Inoculation in the Spiral of Silence via Fear of Isolation
Hypothesis 2, that the decreased fear of isolation would be more pronounced among those who received inoculation after encountering counter-persuasion than among those in the controlled condition, was supported. Thus, the decreased fear of isolation, along with elevated confidence in attitudes in conjunction with a higher willingness to speak out in the public, would result in an increased resistance to attacks. Additionally, higher willingness to speak out further improves people’s debates with others.
The Effect of Inoculation in the Spiral of Silence via Issue-Involvement
Issue-involvement is considered a key determinant of the level of inoculation effects. The results of Hypothesis 3 confirmed that highly involved participants would be more resistant to attitude change than others with a moderate or low involvement level in the inoculation group.
The planned comparison results, however, did not reveal that moderately involved participants were more resistant than those with low involvement level. A possible explanation could be the categorization of measurement on issue involvement, which resulted in unbalanced cases among medium- versus low-involvement and high- versus low-involvement in the inoculation group. By contrast, the case numbers of categorization for all participants in both inoculation and control groups was more balanced, which might explain why the univariate tests for issue involvement were significant for all participants, whereas planned comparisons for the unbalanced cases between medium- and low-involved participants showed an insignificant result only in the inoculation group.
The study finding is consistent with the results of Pfau, Tusing, Lee, et al. (1997), indicating that involvement defines the boundary condition for the inoculation construct. Moreover, the results of issue-involvement also reveal that many Taiwanese participants have concerns regarding the important issue of Taiwan-PRC relations and on the conflict over Taiwan having the potential to affect the security of the island and the Asia-Pacific region.
The present study is a continued exploratory attempt to employ inoculation strategies in the spiral of silence processes within the context of forming democratic public opinion. It provides only general and limited examinations of the complicated relationship that exists between the two theories. Therefore, theoretical and methodological questions need further exploration. For instance, one conceptual question that may need to be considered in future research is: What is the impact of inoculation on people who are unaware of the prevailing opinion climate on an issue, or those who misperceive the prevailing opinion climate? Noelle-Neumann (1984, 1993) and other spiral of silence studies (Neuwirth, 1995) argue that the issue of people’s misperception of the opinion climate should not threaten the internal and external validity of the spiral of silence.
Regarding people’s perception of the opinion climate, Neuwirth (1995) noted that it is not a matter of “correct or incorrect” but “good or bad” judgment. Noelle-Neumann herself further posits that “the quasi-statistical ability does not refer to an estimate of the absolute dimension of how widespread a view is, nor does it refer to a good estimate of what the majority and minority are; it strictly refers to the ability to register an increase or a decrease (in the process of spiral of silence)” (1984, p. 72). Therefore, it is plausible to examine whether inoculation still works on unaware or misperceived people in the spiral of silence process.
Finally, concerning the factor of issue-involvement associated with inoculation in the spiral of silence, future researchers or practitioners should focus their attention and resources on inoculating “moderately” involved people who perceive their opinions to be on the minority side, such as regarding the current issue of Taiwan-PRC relations. People who are too highly involved make it difficult to generate a threat to attitude. Meanwhile, people with too low involvement may not have the expected resistance, because threat requires some degree of involvement. Most importantly, the hard-core people who are highly involved in the issue are already resistant to the prevailing opinions. Thus, there is no need to inoculate them to avoid a possible boomerang effect by inoculation messages.

