Leadership and stress management are increasingly crucial in public organizations, with extensive research exploring their impact on corporate culture, employee well-being, and effectiveness. This study delves into the intricate relationship between transformational leadership, personality, and work stress, aiming to address the need for a comprehensive understanding. AIA Vitality’s 2019 study of 17,595 Malaysian employees revealed that 51% experienced work stress, with 7% reporting anxiety and depression, particularly prevalent among 18-40-year-old (The Edge Malaysia, 2020). That finding exemplifies the urgency of addressing work stress in Malaysian workers.
Hypothesizing that personality mediates the transformational leadership and work stress link, this research explores how transformational leadership enhances well-being in public institution personnel. Transformational leadership, by inspiring individuals to prioritize the common good, positively impacts organizational culture and outcomes. Despite their importance, transformational leadership’s effects on personality remain unknown, according to Musadieq (2023).
Work stress, a longstanding issue affecting employee performance, elicits emotional, psychological, and physiological reactions. Recognizing its prevalence, work stress has a harmful impact on both organizations and employees, (Karatepe et al., 2018; Sojo et al., 2016). Considering the influence of personality on employee stress, a study by Fathizadeh and Khoshouei (2016) highlights neuroticism-induced emotional instability and anxiety, making management challenging. We also explore the impact of transformational leadership on stress, an understudied area, shedding light on the mediation role of personality. By addressing this knowledge gap, the study provides insights to enhance leadership and employee well-being in public organizations, offering valuable contributions to the field.
Literature Review
Transformational Leadership and Work Stress
Transformational leadership has attracted academic and organizational interest for its ability to improve employee outcomes, organizational effectiveness, and job satisfaction (Khan et al., 2020). Transformational leadership refers to leaders’ capacity to inspire, encourage, and foster commitment among subordinates to create a work climate conducive to creativity, innovation, and organizations goals (B. M. Bass, 1985). Research also links leadership styles to employee stress (Offord et al., 2016), emphasizing the importance of leadership in organizational success (Buchanan, 2015). Leaders shape a company’s performance and inspire optimism, especially in the face of corporate and government efficiency (Crossan et al., 2017).
In contrast, work stress is a major issue in modern organizations, including lost productivity, burnout, and health issues (Schaufeli & Taris, 2014). Employee stress can be caused by high workplace demands, inadequate job control, and insufficient social support. The potential for transformational leadership to alleviate or worsen work stress is still intriguing (Bundi et al., 2016). Hobfoll’s (2002) Conservation of Resources (COR) Theory states that stress and burnout result from perceived resource losses after heavy effort. Stressors can threaten resources, and if they persist, especially after significant personal dedication, they can lead to burnout. Furthermore, factors such as lack of increment or promotion, workload, unstable relationships with colleagues, and poor leadership by the management will eventually stimulate employees to be stressed (Dodanwala et al., 2022; Kêdoté et al., 2022; Pradoto et al., 2022). Therefore, work-related stress management measures must be highlighted. Health issues can make it hard for employees to focus and perform well, increasing job stress. Transformational leadership appears to significantly influence work stress (Offord et al., 2016).
H1: Transformational leadership is significantly correlated with work stress.
Personality and Work Stress
There is a growing interest in the relationship between personality and work stress in public organizations. Extensive evidence demonstrates that personality influences work-related stress responses. Extraversion and conscientiousness are linked to better coping and decreased stress, while neuroticism—negative emotions—is linked to stress susceptibility (Bergomi et al., 2017; Garbarino et al., 2014; Goldberg, 1993). Agreement and openness to experience may affect interpersonal dynamics and stress management (Lee-Baggley et al., 2005). For public sector employee well-being and organizational performance interventions and policies, these linkages must be recognized.
Long-term patterns of behavior, cognition, and emotion shape an individual’s response to situations and relationships. Numerous studies have shown that personality qualities affect how people handle work-related stress (Kocjan et al., 2021; Liu et al., 2021). According to the five-factor model (Costa & McCrae, 1992), personality traits, like neuroticism, extraversion, conscientiousness, agreeableness, and openness to experience affect how people perceive and cope with stressors.
Personality traits, including emotional and coping styles also affect stress reactivity (Carver & Connor-Smith, 2010). Conscientiousness, for instance, reduces work stress through stress management and tolerance (Besser & Shackelford, 2007). Different studies have found different links between agreeableness and openness and stress or depression (Drigas & Papoutsi, 2020). The importance of conscientiousness in reducing workplace stress remains (Besser & Shackelford, 2007).
H2: Personality is correlated with work stress.
The Mediating Role of Personality
In order to understand how transformational leadership affects employee outcomes, organizations have turned to individual differences, particularly personality, which reflect relatively stable patterns of thoughts, feelings, and behaviors and influence how people perceive and respond to their work environment. Judge et al. (2009) suggest that personality may mediate leadership-employee outcomes. Conscientious people may be more open to transformational leadership leaders’ positive influence, reducing their sense of work stress. Conversely, neurotic people may be more affected by poor leadership, which may worsen work stress (DeRue et al., 2011).
Personality traits, particularly the Big Five (extraversion, agreeableness, conscientiousness, emotional stability, and openness), significantly influence how employees perceive and respond to leadership (Ilies et al., 2006). Leadership, in turn, impacts work experiences and stress through these traits. Employees’ views on high-stress environments vary with personality. Penland et al. (2000) as cited in Fathizadeh and Khoshouei (2016) found personality, especially in neurotic individuals with emotional instability, anxiety, and irrational thinking, affects stress. Work stress is increasingly recognized as being influenced by personality traits (Kheirkhah et al., 2018).
H3: Personality mediates the relationship between transformational leadership and work stress.
Theoretical Framework and Research Gap
Existing literature has examined the effects of transformational leadership and work stress separately, but the mediating role of personality in public organizations is still unclear. This study examines how transformational leadership affects work stress via personality to fill this gap. This study examines leadership, personality, and stress to better understand how leadership practices affect public sector employee well-being. Figure 1 shows the research framework.
Methodology
This study was conducted in Putrajaya, Kuala Lumpur, focusing on civil servants from seven public-sector organizations. Using purposive sampling, 800 questionnaires were distributed to gather essential data not available from other sources (Maxwell, 2012). Specifically targeting civil servants from Grade 11 to Grade 44 to explore work stress, we employed purposive sampling to include participants providing the most relevant information (Sekaran & Bougie, 2016).
Respondents were chosen based on specific criteria, avoiding the need for a sample frame, allowing researchers to select the first available subjects meeting inclusion criteria (Acharya et al., 2013). Researchers distributed questionnaires at some offices where civil servants work. To ensure respondents met research criteria of purposive sampling, screening was done based on two requirements outlined in the questionnaire’s cover letter: (a) Civil servants at the federal level and (b) Grade levels limited to Grade 11 to Grade 44. This set of respondents was selected for the study because they represent the lower-ranking support group in the Malaysian service scheme. They are given instructions by their superior and are required to complete their jobs, resulting in an increased workload to support and aid residents. Based on the assumption that these factors cause employees at this level to experience higher levels of stress than other groups, we focused on them for our study.
In 2020, the Malaysia Federal Public Sector was comprised of 672,737 civil servants, as reported by the Public Service Department. Following Sekaran and Bougie’s (2016) guidelines, we aimed for a minimum sample size of 384. Additionally, based on recommendations by Christensen et al. (2015), a sample size calculator was utilized, considering a confidence interval, accepted margin of error, and population size for enhanced accuracy. Acknowledging Anderson et al.'s (2017) advice on the benefits of a larger sample size for increased statistical power, the researcher distributed questionnaires to 800 respondents, surpassing the initial target of 384, to ensure a more reliable and trustworthy result. Transformational leadership measured the characteristics of leadership, i.e., communication, confidence, sharing their vision, etc. While personality measured the Big 5 personality traits: openness, conscientiousness, extraversion, agreeableness, and neuroticism. Work stress measured the individual stress of the public servants.
Out of the 800 questionnaires distributed, 702 responses were received, and after excluding 46 incomplete responses, a final dataset was established, comprised of feedback from 656 middle and lower-level management employees across seven public organizations.
Interestingly, the study revealed a consistent organizational culture which may or may not be unique to Malaysia or Kuala Lumpur only across all seven entities, encompassing job expectations and stress levels. This uniformity was attributed to the oversight of the Public Service Department, which establishes standardized regulations for public sector organizations, including job protocols, organizational structures, policies, and work environments.
To maintain transparency and confidentiality, each survey was accompanied by a cover letter outlining the research objectives and procedures, assuring anonymity for participants. Transformational leadership items were adopted from the Multifactor Leadership Questionnaire (MLQ) by Bass and Avolio (2004) with a total of seven items. Personality items were adopted from the Big Five Inventory-2-Extra short (BFI-2-XS) by Soto and John (2017) with a total of 15 items. Work stress items were adopted from the Perceived Stress Scale 14-items (PSS-14) by Cohen et al. (1983). Transformational leadership, personality, and work stress were assessed using a Likert scale, which ranges from 1 (strongly disagree) to 5 (strongly agree) Respondents supplied data directly.
A structural equation model (SEM) with partial least squares was used for statistical analysis. According to Gefen et al. (2011), the study needed 80% power and a medium effect size to be robust. The study exceeded the minimum sample size indicated by Hair, Hollingsworth, et al. (2017) with 656 individuals, bolstering its findings and conclusions.
Results
Demographic Profile
This study employed purposive sampling to choose a total of 656 civil officials from the public sector, with job grades ranging from 11 to 41/44, as participants. The demographic characteristics of the respondents were displayed in Table 1.
Descriptive Statistics
Table 2 presents the averages, standard deviations (SDs), and correlations among all the variables. Notably, transformational leadership exhibited a negative correlation with work stress, while personality exhibited a strong positive correlation with work stress.
Measurement Model
To initiate the model examination process, the initial step involves assessing convergent validity before moving on to test discriminant validity, as recommended by Ngah et al. (2020). Once the measurement model was successfully established, the analysis then progressed to the structural model phase, aimed at scrutinizing the hypotheses outlined in this study.
Convergent Validity
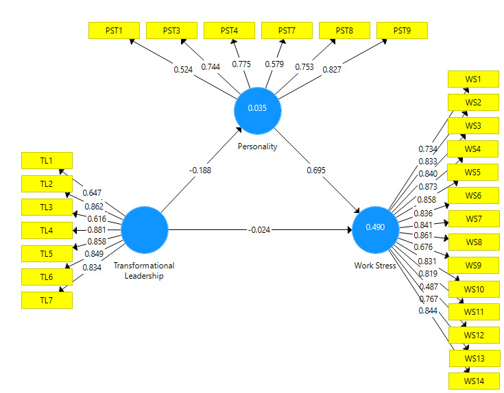
As per the guidelines provided by Hair, Hollingsworth, et al. (2017), it is advisable to assess convergent validity using factor loadings, average variance extracted (AVE), and composite reliability (CR). Upon inspection of Table 3, it was evident that most of the factor loading exceeded .700, a few were within the range of .400 to .700, AVE surpassed the .500 threshold, and all CR values were above .700. However, 9 items were deleted and excluded from further analysis due to the low factor loadings (<.400). Consequently, the traits of openness, conscientiousness and agreeableness were removed from the model. Therefore, the final model only includes traits of extraversion and neuroticism. The observed results Table 3 indicate that the constructs exhibit satisfactory levels of convergent validity, as corroborated by the findings of Fornell and Larcker (1981). The outcomes of the PLS algorithm are illustrated in Figure 2.
Discriminant Validity
Following Gholami et al.'s (2013) framework, we assessed discriminant validity, distinguishing unique indicators for individual dataset components, per Hair, Risher, et al.'s (2019) meticulous scrutiny recommendation. We employed the HTMT (Heterotrait-Monotrait ratio of correlations) metric by Henseler et al. (2015). Notably, Henseler et al. (2015) advised an HTMT threshold below 0.90 for confident discriminant validity. Table 4 confirms our discriminant validity findings which is below 0.90.
Structural Model
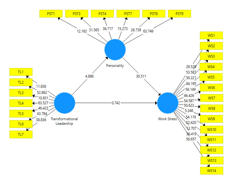
Before proceeding to test the hypothesis, it was crucial to verify the absence of concerns related to multicollinearity within the structural model. In accordance with Diamantopoulus and Siguaw (2006), the variance inflation factor (VIF) should ideally remain below 3.3 to mitigate the risk of lateral collinearity. As demonstrated in Table 5, this study encountered no collinearity issues, as all VIF values were below the established threshold proposed by Diamantopoulos and Siguaw (2006). For the subsequent hypotheses testing phase, a bootstrapping technique was employed, involving 5,000 resampling iterations. The decision to accept or reject hypotheses rested upon the t-value and p-value, alongside a confidence interval that underwent bias correction. Ultimately, the data yielded support for only two out of the three hypotheses formulated. The outcomes of the bootstrapping process are illustrated in Figure 3.
Hypothesis Testing
The outcomes revealed that there was a negative association between transformational leadership and work stress (β = -0.024, p = .458), which means that H1 did not supported because p is greater than .05. In contrast, personality, specifically introversion and neuroticism, had a significant influence on work stress (β = 0.695, p < .001), thus establishing the significance of H2. Furthermore, the results of the mediation analysis indicate that there is a significant relationship between work stress and transformational leadership (β = -0.131, p <.001). Specifically, introverted and neurotic personalities experience greater work stress as a result of this relationship, supporting H3. The results pertaining to the direct relationships are displayed in Table 5, while the mediation examination findings are outlined in Table 6.
Coefficient of Determination (R2), Q2 and Effect Size (f2)
Table 7 presents the computation of the coefficient of determination (R2), effect size (f2), and predictive relevance (Q2) of predictive variables in relation to work stress and personality. The R2 value of 0.490 signified that transformational leadership and personality accounted for 49.0% of the overall variance in work stress. Meanwhile R2 value of 0.035 indicated that transformational leadership explained 3.5% of the total variance in personality. Following Falk and Miller (1992), an R2 value of 49.0% was considered substantial within the context of this study. For assessing predictive accuracy, the study utilized the Q2 metric introduced by Geisser (1974). A cross-validation procedure was conducted to gauge the model’s predictive capability. Using a distance of seven, the Q2 value signifies the predictive significance for a given criterion variable. A Q2 assessment greater than 0 is indicative of predictive relevance (Fornell & Cha, 1994). The Q2 values for work stress and personality was 0.308 and 0.017, respectively, denoting an acceptable level of predictive relevance. In line with Cohen’s (1992) categorization, effect sizes (f2) of 0.35, 0.15, and 0.02 are considered large, medium, and small, respectively. The results demonstrated that transformational leadership had a negligible effect size on work stress (f2=0.001). Conversely, personality exhibited a substantial effect size on work stress (f2=0.913).
Discussion
This study examined the relationship between transformational leadership and work stress in the context of Malaysian civil servants. While previous research across sectors has typically indicated a positive correlation between transformational leadership and company performance, our study presents a unique perspective. H1 proposed a significant influence of transformational leadership on work stress in this specific setting. However, our analysis revealed an unexpected inverse relationship between these variables. This finding contradicts previous research, which has shown that transformational leadership can enhance employee competency, commitment, work engagement, and performance while simultaneously reducing work stress in various sectors.
Consistent with the findings of Luturlean et al. (2019), our research suggests that the connection between transformational leadership and work stress may not be readily apparent among civil servants. Instead, employees’ stress level appears to be more influenced by the nature of their roles than the leadership style of their superiors. Employees who adapt to transformational leadership practices, establish trust, and foster cooperation may mitigate potential adverse effects on work stress. Effective leaders typically share a clear vision, core values, and a strong emphasis on teamwork (B. L. Bass, 2019; Ciulla, 2020). Transformational leadership, characterized by authenticity, self-awareness, and collaborative skills, contributes to a healthier work environment, ultimately reducing stress. Amin et al. (2018) have reported similar benefits, particularly in the banking sector. Our study’s finding indicates a non-significant association between transformational leadership and work stress among civil servants, contradicting H1.
H2, proposing a positive and statistically significant effect of personality on work stress among Malaysian civil servants, is supported by our study’s results. This aligns with findings from Desa et al. (2014) and Ciulla (2020), indicating a significant positive correlation between work stress and neuroticism and an inverse relationship with extroversion. This discovery has vital implications for organizations and policymakers, emphasizing the need to consider employees’ personalities in stress management interventions. Tailoring support to individual personalities could potentially reduce work stress and enhance overall well-being in the workplace. Future research may delve into specific personality traits and their distinct impacts on work stress, offering more targeted guidance for effective stress management strategies.
Our study reveals a noteworthy insight: the pivotal role of personality as a mediator between transformational leadership and work stress in public organizations. This underscores the significance of individual differences in understanding employees’ stress. H3 posited personality’s role in the transformational leadership-work stress relationship. We contribute to the literature on leadership and work-related stress by investigating how personality mechanisms influence work stress, addressing a gap in previous research that predominantly focused on transformational leadership’s impact on innovative behavior. Our analysis, utilizing a mediation model, highlights a positive association between personality and transformational leadership-work stress relationship. Mohamad (2012) reinforces our findings by emphasizing how leaders who cultivate trust and respect stimulate knowledge acquisition and sharing among employees. Al-Husseini et al. (2021) also acknowledge knowledge’s mediating role under transformational leadership, ultimately reducing stress. The discovery of personality as a mediator underscores the significance of personality in shaping the leadership-stress dynamics, emphasizing the necessity for leadership programs that integrate leadership style and employee personality into stress management strategies.
Theoretical Implications
Utilizing COR Theory (Hobfoll et al., 2012), we created a conceptual model to show how transformational leadership could affect employees’ work stress, with the understanding that excessive work stress can lead to employee burnout and loss of resources. Building on these ideas, we showed that the effects of transformational leadership on employees’ stress levels varies depending on certain personality traits. Therefore, different management techniques may be needed for different personality types in order to make employees feel supported, less stressed, and therefore less likely to experience burnout. This, in turn, will enable more employees to continue to be productive.
Previous studies found both transformational leadership (Mudrak et al., 2018) and personality (Jalilian et al., 2019) are associated with employees’ work stress. The transformational leadership theory has found applications in various fields, including healthcare, finance, and education. Prior research has uncovered a negative relationship between transformational leadership and work stress (Manoppo, 2020), while positive associations with job satisfaction, work engagement, and performance have been observed (Sürücü et al., 2022). Our study has built on and added nuance to these results, showing how transformational leadership and personality interact to impact work stress.
Managerial Implications
In the context of Putrajaya’s central role as Malaysia administrative hub, this study focuses on civil servants in the area. Workplace stressors, stemming from intrinsic job-related factors and extrinsic social and organizational elements, contribute to suboptimal leadership practices, team conflict, and excessive job demands (Schaufeli, 2017). The contemporary employment landscape, marked by long work hours and increased managerial responsibilities, underscores the need for a comprehensive understanding of works stresses and their origins (Gallie, 2017).
Surprisingly, our study reveals that there was no significant relationship between transformational leadership and work stress among civil servants. This calls for a reassessment of leadership paradigms, emphasizing the important context in transformational leadership effectiveness. Managers must tailor leadership tactics to the unique needs and dynamics of their team.
The positive correlation between personality and work stress underscores the importance of integrating personality profiling into human resource strategies. Incorporating personality tests into recruitment and selection processes ensures better alignment between individuals and roles, reducing stress levels and enhancing job satisfaction.
To address individual stress tolerance, organizations should customize reduction initiatives, offering tailored support systems such as psychiatric counseling services or flexible work schedules. Leadership development programs should incorporate a thorough understanding of how personality variables influence the relationship between leadership and stress, providing managers with training that considers employees’ personalities (Cooper & Cartwright, 2018).
In summary, we urge a contextualized approach to leadership, the integration of personality profiling in HR strategies, and customized stress reduction initiatives to improve employee well-being and satisfaction.
This study highlights the intricate relationship between leadership and stress in the Malaysian public sector, and its implications for leadership models, human resource initiatives, and stress management processes.
Limitations and Future Research Implications
Considering the knowledge acquired from this study, several consequences and recommendations for future research and practice arise. Public organizations should consider refining their leadership development programs to incorporate a deeper understanding of the role of personality in the leadership-stress relationship. Training programs can be designed to help leaders recognize and adapt to the diverse personalities within their teams to foster a healthier work environment. Organizations can implement individualized stress management interventions that consider employees’ personality traits. Identifying employees who are more prone to work stress due to their personality can guide targeted interventions, such as stress coping strategies and support mechanisms.
Building upon the findings of the study, several avenues for future research emerge that could further enrich our understanding of the intricate connection bet transformational leadership, personality, and work stress in public organizations. Future research should explore the dynamic nature of the relationship between transformational leadership, personality, and work stress over time.
Longitudinal studies can provide a more comprehensive understanding of how these factors interact and evolve in public organizations. Comparative studies across various national cultures, industries, and sectors can shed light on the contextual factors that influence the leadership-stress-personality nexus. Differences in organizational culture, job demands, and leadership expectations may yield different outcomes.
Overall, this study contradicts common beliefs by demonstrating that transformational leadership may not have a direct impact on work stress in public organizations. Alternatively, it emphasizes the intermediary function of personality in this correlation. Public organizations can enhance the support and resilience of their workforce by acknowledging the significance of individual variations and incorporating this understanding into their leadership and stress management approaches. Subsequent research efforts can delve deeper into the intricacies of this correlation and its relevance in various organizational contexts.



